网站首页 > 通知公告 > 正文

2022年度河北省社科基金项目校内评审结果公示

发布时间:2022年05月12日 22:00

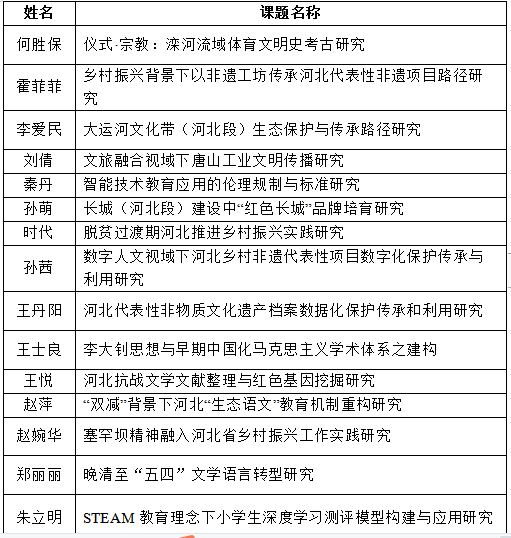
2022年度河北省社科基金项目校内评审推荐工作已经结束,现将推荐结果公示如下(按申报人姓名的首字母排序),2022年5月12日至2022年5月18日。在公示期内,任何单位或个人如有异议,请以书面形式提出异议,将理由和事实依据等连同相关佐证材料报送(寄送)到科研处。以单位名义提出异议的,应当加盖本单位公章,个人提出异议的,应当签署真实姓名及联系方式。

联系人:唐福齐 袁森林

联系电话:0315-3863105  0315-3863016

科研处

2022年5月12日